首页
联盟概况
理事长致辞
联盟简介
发展历程
联盟荣誉
企业文化
战略目标
产业结构
石化板块
物流板块
装备板块
塑料板块
服务板块
联盟新闻
联盟动态
视频中心
汇聚半月刊
中国特油清源讲坛
产品服务
石化产品
塑料产品
机械装备
物流运输
碳素产品
贸易服务
人才战略
联盟架构
人才理念
招聘信息
联盟新闻
联盟动态
视频中心
汇聚半月刊
中国特油清源讲坛
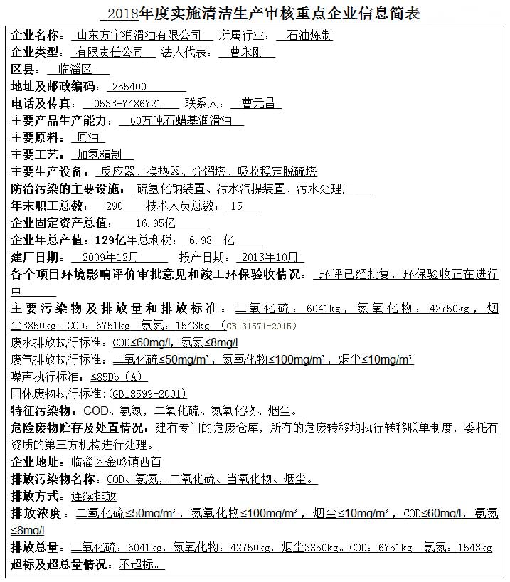
2018 年度实施清洁生产审核重点企业信息简表